币圈究竟是什么?
内容提要:本文是一篇面向币圈新手的入门指南,用通俗语言解释了加密货币世界的基本概念。它系统介绍了比特币、山寨币、交易所、挖矿等核心要素,揭示了币圈24小时交易、去中心化、高波动性等特点,并指出了高风险与骗局警示。文章还提供了大量术语解释和K线等技术分析基础,最后强调新手应用闲钱投资、学习知识、远离杠杆,保持清醒理性,核心原则是不懂不投。
如果你最近经常听到“比特币暴涨暴跌”“马斯克带货狗狗币”“NFT天价卖出”之类的新闻,但又一头雾水,那么这篇文章就是为你准备的!

今天,我们就用最通俗的语言,揭开“币圈”的神秘面纱。
币圈,简单来说就是“加密货币的世界”。
它像一个巨大的线上“江湖”,里面的人用数字货币(比如比特币、以太坊)买卖、投资、搞技术,甚至“挖矿”。
这里的“币”不是我们平时用的纸币,而是用代码写出来的虚拟货币,所有交易都记录在一个叫“区块链”的公开账本上,谁也无法篡改。
币圈里都有谁?
比特币(BTC)
币圈的“老大”,2009年由一个叫中本聪的神秘人发明。它的特点是总量固定(2100万枚),像数字黄金一样稀缺,价格波动大,经常上新闻头条。
山寨币(Altcoins)
比特币的“小弟们”,比如狗狗币(DOGE)、柴犬币(SHIB)、以太坊(ETH)。它们有的模仿比特币,有的主打技术创新(比如以太坊能做智能合约),有的纯粹靠网红带货(比如马斯克喊单狗狗币)。
交易所
币圈的“淘宝”,比如幤安、火币、OK。你可以在这里用人民币、美元买币,也能把一种币换成另一种币,甚至加杠杆“赌涨跌”(风险相对较大,不建议)。
矿工
用电脑“挖矿”的人。挖矿其实就是用算力解决数学题,维护区块链网络的安全,成功解题就能获得比特币奖励(但现在普通人很难靠这个赚钱了)。
散户和庄家
散户是像你我这样的普通投资者,庄家则是手里有大量币、能操纵市场的大户。币圈流行一句话:“散户负责信仰,庄家负责收割。”
币圈有啥特别的?
24小时不打烊
股票市场有开盘收盘,币圈却是全年无休,半夜三点也能交易,价格可能一分钟涨跌20%,刺激程度堪比坐过山车。
去中心化
传统银行由政府管,币圈的交易却靠区块链技术自动运行,没有中间商。比如你转比特币给朋友,不需要通过银行,直接到账。
暴富与暴亏并存
有人花几千块买狗狗币变成百万富翁,也有人All in(全押)某个币一夜归零。币圈名言:“币圈一天,人间一年。”
新奇概念满天飞
DeFi(去中心化金融):在区块链上存钱、贷款、赚利息,不用去银行。
NFT(数字藏品):用区块链证明你拥有某个图片、音乐或视频的“所有权”,比如一条推特卖290万美元。
元宇宙土地:在虚拟世界买块地皮,等它升值再转手卖掉。
币圈里面的风险与挑战
价格像坐火箭
比特币可能一天涨10%,也可能一周腰斩。2021年狗狗币涨了100倍,2022年又跌了90%,普通人很难承受这种波动。
骗子项目横行
有些币其实是“空气币”,创始人编个故事圈钱就跑路。比如某个币声称要“用区块链养猫”,结果猫没养出来,币价归零了。
技术门槛高
钱包私钥丢了、转账填错地址、交易所被黑客攻击……在币圈,一个小错误可能让你血本无归。
普通人能进币圈吗?
这可能也是很多人的问题,如果你好奇,可以用闲余的资金试试水,但一定要记住:
只用闲钱投资:假设这笔钱丢了也不影响生活。
别信“稳赚不赔”:币圈没有神仙,喊单的大V可能自己早就埋伏好了。
学习基础知识:至少搞清楚什么是区块链、钱包、Gas费(转账手续费)。
远离杠杆合约:加杠杆可能让你一天翻倍,也可能瞬间爆仓。
币圈是一个充满机会和风险的“新世界”,它用技术挑战传统金融,用波动考验人性。
有人在这里实现财务自由,更多人成了泡沫破灭时的炮灰。
如果你想进入币圈,记住:不懂不投,保持清醒,风浪越大,越要握紧方向盘。

很多初入币圈的新手看着很多币圈的专业术语都是丈二和尚摸不着头脑,想要常年混迹于币圈你不得不知道这些词语的意思,现在,你在也不用看着这些生涩的词语一脸懵逼了,子豪整理了一些名词解释,助你练级打怪,彻底告别小白头衔!
1、加密数字货币:是基于数学的数字货币形式,其中使用加密技术来调节货币单位的生成并验证资金的转移。此外,加密货币独立于中央银行运作。
2、地址(Addresses):加密数字货币地址,用于在网络上接收和发送事务。地址是一个字母数字字符串,但也可以表示为可扫描的QR码。
3、比特币(Bitcoin):是一个众所周知的加密货币,基于POW区块链。
4、以太(Ether):是以太坊区块链的原生代币,它用于支付交易费用、矿工奖励和网络上的其他服务。
5、以太坊(Ethereum):是一个基于区块链技术的开放式软件平台,支持开发人员撰写智能合约,构建和部署分散式应用程序。
6、以太坊经典:是现有加密数字货币的分拆,经过硬分叉后的以太坊。
7、莱特币(Litecoin):是基于Scrypt 工作量证明网络的点对点加密货币。有时被称为比特币黄金中的白银。
8、区块链(Blockchain):是一种分布式分类账,由不可更改的数字化记录的数据组成,称为数据块(更像是将数据整理成一张纸)。然后使用加密签名将每个块“链接”到下一个块。这允许块链像分类帐本一样使用,可以由具有适当权限的任何人共享和访问。
9、多重签名:地址允许多方要求多个密钥授权交易。在创建地址时同意所需的签名数量。多重签名地址对盗窃具有更大的抵抗力。
10、区块高度:是指块链中连接在一起的块的数量。例如,高度0即是第一块,也就是所谓的成因块。
11、区块奖励:给予已成功散列一个事务块的矿工。块奖励可以是硬币和交易费用的混合,取决于所讨论的加密货币使用的策略,以及所有的硬币是否已经被成功开采。比特币网络的当前块奖励是每个块有25个比特币。
12、DApp:是一个分散的应用程序,必须完全开放源代码,它必须自主运行,并且没有实体控制其大部分代币。
13、私钥:是一串数据,表明您可以访问特定钱包中的比特币。私钥可以被认为是一个密码;私钥绝不能透露给任何人,因为密钥允许你通过加密签名从你的比特币钱包里支付比特币。
14、点对点(P2P):是指在高度互连的网络中至少两方之间发生的去中心化交互。P2P参与者通过一个中介点直接处理彼此。
15、钱包(Wallet):是一个包含私钥集合的文件。
16、法币:是法定货币,是由国家和政府发行的,只有政府信用来做担保,如人民币、美元等等。
17、 数字商品:是一种稀缺的,可电子转让的,无形的,具有市场价值的虚拟商品。
18、数字身份:是由个人,组织或电子设备在网络空间中采用或声明的在线或网络身份。
19、分布式账本:是分布在多个站点,国家或机构中的一种数据库。记录一个接一个地存储在连续分类账中。分布式账本数据可以通过“许可”或“不许可”来控制谁可以查看它。
20、难度:在“POW”挖掘中,验证区块链网络中的区块是非常困难的。在比特币网络中,采矿难度调整为每隔2016个块进行验。这是为了保持块验证时间在十分钟。
21、分叉(Fork):是通过在网络的不同部分同时创建两个区块来创建一个正在进行的区块链替代版本。这会创建两个平行的区块链,其中一个是获胜的区块链。
22、减半:比特币的供应有限,这使得它们成为稀缺的数字商品。将要发行的比特币总量为2100万。每块产生的比特币数量每四年下降50%。这就是所谓的“减半”,最后的减半将在2140年完成。
23、硬分叉:是对区块链协议的改变,使先前无效的块/交易有效,因此要求所有用户升级其客户端。
24、哈希率(Hashrate):是比特币矿工在给定的时间段(通常是一秒)内可执行的哈希值。
25、首次代币发行(ICO):是一种事件,指新的加密数字货币从总体基础币出售高级代币以换取前期资本。ICO经常被用于新的加密数字货币的开发者来筹集资金。
26、ASIC:是“专用集成电路”(Application Specific Integrated Circuit)的缩写。ASIC是专门设计用于执行单个任务的硅芯片。在比特币中,它们被设计为处理SHA-256散列问题以挖掘新的比特币。
27、节点(Node):是连接到区块链网络的任何计算机。
28、智能合约:是其条款以计算机语言记录而非法定语言的合约。智能合约可以由计算系统自动执行,例如合适的分布式账本系统。
29、ERC-20:一种代币标准。2015年11月份推出,是基于以太坊的网络,由以太坊智能合约创建的代币类型,描述的是这种代币合约必须要实现的功能和事件。在很多情况下,这些代币都是可以立即进行交易的。
30、Gas:在区块链上执行交易的单位。简单说就是手续费(付给矿工的费用)的意思,类似于汽车需要加油才能跑起来,你的转账交易也需要充气才能完成。在交易时你设置的Gas越多,交易就会完成得越快,因为奖励越高,就会有更多的矿工尽早处理任务。
31、token:token,通常翻译成通证。Token是区块链中的重要概念之一,它更广为人知的名字是“代币”,但在专业的“链圈”人看来,它更准确的翻译是“通证”,代表的是区块链上的一种权益证明,而非货币。
32、Token的三个要素
①. 数字权益证明,通证必须是以数字形式存在的权益凭证,代表一种权利、一种固有和内在的价值;
②. 加密,通证的真实性、防篡改性、保护隐私等能力由密码学予以保障;
③. 能够在一个网络中流动,从而随时随地可以验证。
33、建仓:币圈建仓也叫开仓,是指交易者新买入或新卖出一定数量的数字货币。
34、梭哈:币圈梭哈就是指把本金全部投入。
35、空投:空投是目前一种十分流行的加密货币营销方式。为了让潜在投资者和热衷加密货币的人获得代币相关信息,代币团队会经常性地进行空投。
36、锁仓:锁仓一般是指投资者在买卖合约后,当市场出现与自己操作相反的走势时,开立与原先持仓相反的新仓,又称对锁、锁单,甚至美其名曰蝴蝶双飞。
37、糖果:币圈糖果即各种数字货币刚发行处在ICO时免费发放给用户的数字币,是虚拟币项目发行方对项目本身的一种造势和宣传。
38、破发:破指的是跌破,发指的是数字货币的发行价格。币圈破发是指某种数字货币跌破了发行的价格。
39、私募:币圈私募是一种投资加密货币项目的方式,也是加密货币项目创始人为平台运作募集资金的最好方式。
40、K线图:K线图(Candlestick Charts)又称蜡烛图、日本线、阴阳线、棒线、红黑线等,常用说法是“K线”。它是以每个分析周期的开盘价、最高价、最低价和收盘价绘制而成。
41、搬砖:把现金充值到币价更低的 A 平台,然后买入比特币;然后从 A 平台上提现比特币,收到后马上充值到价格更高的 B 平台;充值的比特币到 B平台后,马上卖掉,收到的现金马上提现,然后重复步骤。
42、ICO:Initial Coin Offering,源自股票市场的首次公开发行(IPO)概念,是区块链项目以自身发行的虚拟货币,换取市场流通常用的虚拟货币的融资行为。
43、对冲:一般对冲是同时进行两笔行情相关、方向相反、数量相当、盈亏相抵的交易。在期货合约市场,买入相同数量方向不同的头寸,当方向确定后,平仓掉反方向头寸,保留正方向获取盈利。
44、头寸:头寸是一种市场约定,承诺买卖合约的最初部位,买进合约者是多头,处于看涨部位;卖出合约为空头,处于看跌部位。
45、利好:利好:指币种获得主流媒体关注,或者某项技术应用有突破性进展,有利于刺激价格上涨的消息,都称为利好。
46、利空:促使币价下跌的消息,如比特币技术问题,央行打压等。
47、成交量:反映成交的数量多少和买卖的人的多少。一般可用成交币数和成交金额来衡量。
48、反弹:币价在下跌趋势中因下跌过快而回升的价格调整现象。回升幅度小于下跌幅度。
49、盘整:通常指价格变动幅度较小,比较稳定,最高价与最低价相差不大的行情。
50、回调:在多头市场上,币价涨势强劲,但因价格过快上升而出现暂时回跌,称回调。下跌幅度小于上涨幅度。
51、杠杆:杠杆交易,顾名思义,就是利用小额的资金来进行数倍于原始金额的投资,以期望获取相对投资标的物波动的数倍收益率,抑或亏损。
52、挖矿:利用计算机、手机等设备运行计算程序,来获得数字货币的过程,注意:挖矿会减短设备的使用寿命。
53、FOMO:全称“Fear of Missing Out”,意为“害怕错过赚钱的机会”,也可以将其意义扩大为从众心理。在币圈,这指的是一种非常特殊的通证经济模式。
54、权威证明:是私人区块链中的一种共识机制,它基本上为一个客户(或特定数量的客户)提供一个特定的私人密钥,使得区块链中的所有区块都成为可能。
55、权益证明POS:是工作量证明系统的替代方案,在这种系统中,您使用加密货币的现有股份(您持有货币的数量)来计算您可以挖掘的货币数量。
56、工作量证明POW:是一个将挖掘能力与计算能力联系起来的系统。块必须被散列,这本身就是一个简单的计算过程,但是在散列过程中增加了一个额外的变量,使其变得更加困难。当一个块被成功散列时,散列必须花费一些时间和计算量。因此,散列块被认为是工作量的证明。
57、Hodl Hold On for Dear Life:意思是“为了美好生活紧紧握住(币)”。这个词源自2013 年 bitcointalk 论坛上的一篇叫《I AM HODLING》帖子,作者是 GameKyuubi。

一般人刚接触币圈,都是二级市场而二级市场的两大玩法,都必须有深刻体悟:
现货、合约如果是小资金,或者失去后对你无关痛痒的数额,比如一万块,换算成U大约是1500U建议先拿出其中的100U,放到合约账户,然后每次开仓只开10%,50-100倍杆,逐仓。如果对交易没有任何了解,你可以先凭感觉用掉这100U,是亏是赚看运气,这100U只是为了让你感受一下钱是多么不值钱。
亏完这100U,你需要开始学习技术分析技术分析任意一种都可以,或者任意一种指标,甚至裸K线也可以,一边学习一边在你交易的标的历史K线图上观察你所学技术的成功率。
当你觉得你对K线、指标有进一步的了解后,再转入100U,根据你学习的成果,指导你的交易。
这个时候,你仍然是有亏有赚,大部分情况下可能还无法严格按照学习的内容执行操作,不论如何,你很快又会亏完100U。
接下来,你需要开始学习交易心理了你需要根据交易心理完善自己的执行,甚至是通过指标、技术判断市场情绪。如果你学习能力足够且执行力够强,你现在能够严格执行你学习到的技术分析方法了。再转入100U,此时你的赢面大大增加,但是一段时间下来,你还是成功亏完了这100U。
再接下来,你该学习一些数学知识了交易和赌博最大的不同之处在于,胜率和盈亏比是能够通过主观能动性来改变的。学习技术、学习心理分析、提升执行力,能够提高胜率,但是盈亏比,才是合约赚大钱的奥秘。比如,姨太小时线水平3日内最低价1976,价格多次回撤至这个点位后反弹,于是你抓准契机,在2020的价格减仓,止损1940,而历史反弹的最高价在2103,如果行情走对,甚至可以突破压力位,冲高到2200,此时你潜在盈亏比已经超过1:10,这绝对是一个值得冒的险。
而抓住盈亏比的前提,是严格执行止损策略合约,是考验人性、考验耐力的最佳测试官现货,资金量太小买什么现货,1W丢进去,一个牛市来了翻10倍,如果时间有限,那在熊市底部附近随便买入大饼或姨太即可。

掌握裸K线+秘籍,五分钟洞悉市场脉搏,精准捕捉交易良机!
K线图+,这一源自日本十八世纪德川幕府时代米市交易的智慧结晶,又称蜡烛图、日本线、阴阳线等,历经三百余载的沉淀与演进,现已成为TD、期货、外汇、期权乃至虚拟货币市场中不可或缺的分析工具。
K线图,不仅是一幅幅价格波动的历史画卷,更是东方哲学思想的精妙体现。阴阳之变,寓意着多空力量的此消彼长,展现了市场“势”的微妙转换。
每一根K线,都是市场一天风云变幻的缩影。将每日K线按时序串联,便勾勒出价格波动的历史轨迹,这就是K线图。
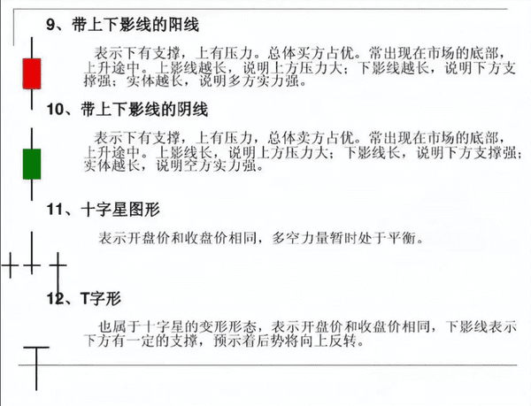
K线的构成,蕴含了开盘价、收盘价、最高价、最低价四大要素。开盘低于收盘,是为阳线,反之则为阴线。中间的矩形实体,搭配上下影线,共同构成了K线的独特形态。而日K线、周K线、月K线,乃至分钟线、小时线,则是K线图在不同时间维度上的展现。
绘制K线图,以时间为横轴,价格为纵轴,将每日K线连续描绘,一幅市场波动的生动图景便跃然纸上。K线图中的柱体,红绿相间,寓意涨跌。红色柱体,象征价格上涨,收盘价高于开盘价;绿色柱体,则代表价格下跌,收盘价低于开盘价。
若开盘价与收盘价持平,则形成十字星,预示着市场的微妙平衡。
那么,K线图究竟长什么样?又该如何解读呢?请细细品味下图,让市场的秘密,在你的眼前缓缓展开!


















裸K交易都分析些什么?
裸K分析主要有四大模块,分别是:趋势、位置、动能、信号。

这四个核心分析板块并非孤立无援,它们相互支撑、彼此促进,共同发挥作用。
在应对市场风云变幻之时,若我们能从这四个维度进行深入剖析,将使我们的分析更为全面系统,避免仅因捕捉到某个交易信号便草率入市的冲动行为,这是众多新手交易者常犯的误区。
那么,如何准确把握趋势的脉搏呢?谈及趋势分析+,需铭记三大要素:结构布局、运行方向、波动级别。至于裸K线趋势的辨识,主要依据经典的技术理论对趋势的界定。
从结构层面审视,当观察到明显的高点与低点持续上扬,即可判定为上升趋势;相反,若高点与低点不断下滑,则视为下降趋势;而那些位于高低点之间的波动,则归类为震荡格局。

图(2)
趋势判断中,最大的难点就是级别的划分和趋势的转换。
大小级别的趋势的划分,涉及到主次节奏的问题。初学者容易被小级别的趋势牵动,往往忽略主要趋势,导致交易方向混乱。趋势的转换,是趋势修正,还是趋势反转?我们不太容易去判断,因为这没有绝对可量化的标准。
解决大小级别和趋势转换的问题,我的办法是:界定你的主要趋势和临界点。因为趋势选取的起点不一样,你和别人眼里的趋势方向不一定相同。
所以你要界定你自己划分的趋势,找出它的主要趋势,其次找出各趋势级别的临界点,临界点一般是水平线和趋势线。价格位置是高了还是低了?
位置的关键词:支撑位、阻力位、盈亏比为什么你会追高?为什么你总是赚小亏大?这个价格的位置判断有关。如果你总是在阻力位做多,支撑位做空,这不仅仅失败率高,盈亏比也很低。
位置判断也很重要,价格是高还是低了,个人基本的衡量标准:支撑位属于价格低位阻力位属于价格高位因为止盈设置也设置在支撑位和阻力位,
所以:支撑位买入,阻力位卖出,做多盈亏比最大。阻力位买入,支撑位卖出,做空盈亏比最大。
除非你交易突破,否则所有的阻力位做多,都属于高位开仓,所有的支撑位做空,都属于追跌买入。

这就是基于支撑位和阻力位判断价格的高低。
如果加入趋势概念,你会怎么判断位置高低吗?动能强弱转换如何判断?
动能的关键词:趋势走势、K线形态、斜率动能可以说是趋势运动的基石,没有动能就没有趋势的存在,所以动能分析+也是非常重要的模块。
什么是强的动能,什么是弱动能?强动能:趋势走势、连阳连阴、大阳大阴、斜率大弱动能:区间走势,十字星、小阳小阴线、斜率小

上升趋势必须是多头动能强于空头动能。下行趋势必须是空头动能强于多头动能。区间震荡一定是空头和多头处于势均力敌的状态,窄幅波动是能量聚集的趋势。
从强到弱的趋势趋势是一种动能。从大阳线到小阳线的趋势是多头动能减弱的趋势。由大到小的斜率表明动能正在减弱,反之亦然。以上是基于趋势和价格K线形式来判断价格动能的变化,从而判断市场前景的价格运动方向。
那么,如果添加位置,动能强度分析的特殊变化是什么呢?单看信号入场可靠吗?
关键词:趋势、位置、动能说到信号,我们很多人只认为是锤线、孕线、吞没线等启动信号。
说到交易信号,必须建立在趋势、位置和动能三个模块的前提下。如果你脱离前三个模块的分析,直接看信号进入交易,你会发现成功率不高,这就是为什么交易信号不能脱离市场状况。
就我个人而言,有时候我的进入并不总是等待交易信号进入,因为我对价格的趋势、位置和动能有很大的把握。
最后,本文阐述了裸K的四个分析模块,每个模块也涵盖了很多知识点,这需要你有更坚实的基础,但无论如何,四个模块是一个大的分析框架,如果我们没有找到分析和交易的方向,不妨从这四个模块梳理市场。
此外,还有几个关键技术水平值得注意:
1)心理支撑和阻力点-通常是整数汇率,如1.00、1.10、1.20等。许多交易者倾向于在这些整数附近设置订单。
2)斐波那契回撤水平+寻找价格回撤的潜在水平和趋势。在更高的时间框架上使用时,重要的斐波那契水平(如61.8%的回撤水平)可能成为关键技术水平,其中可能有大量未平仓订单。
3)轴点-轴点是市场方向在一天内转弯的点。通过简单计算前一天的高点/低点和收盘价,可以获得一系列的点,可以形成关键的支撑和阻力线。区间交易员可以使用轴点系统+来确认潜在的反转点,而突破交易员可以使用轴点系统来确认趋势的关键突破点。
4)动态支撑和阻力点+-关键技术水平不一定是固定的,也可能是动态的。移动平均线通常用于确定EMA出现在50天内、100天EMA、EMA或斐波纳契EMA水平(如144天EMA)附近的动态关键技术水平。
5)支撑/阻力的集成区域——这些区域是不同重要技术水平的交叉区域。例如,上升趋势线可能会在水平支撑位提供价格水平支撑。这将形成上升趋势线和水平支撑的集成支撑区。慎始如终,向市场学习。

子豪最后给大家分享几条认知,以下5条认知属于交易的顶层设计,属于道和法,交易是认知的兑现。道法之外是术和器,在交易上赚到的每一分钱,最终都是认知的兑现。没有神奇的技术,只有稳健的风控,盯紧风险离成功也就不远了。
1、关于持仓:走好的仓位拿不住,走坏的仓位更别拿,做不到让利润奔跑,至少别让亏损奔跑。
2、关于仓位:很多人在宣扬神奇的技术位,其实神奇的永远不是技术位,而是仓位。懂得什么时候用大仓位就解决了交易中的核心问题。长线不急,每次下单不要超过十分之一的仓位,短线进场的唯一理由就是市场强,赚钱是靠市场强,不是靠你能力强,慢市场半拍,慢就是快。
3、关于趋势:做趋势的敌人是危险的,做趋势的朋友则是致命的。你在利用趋势,趋势也在利用你,多头趋势的本,这就是把你带到高位,让你自我感觉良好,同时把单给买了。跟趋势打交道,就如同在跟高手过招,需要时时保持头脑清醒。你可以等到趋势建立再进场,但一定不要等到趋势破位再离场,那时就晚了,可以慢一步进场,但必须快一步离场。
4、关于止盈:有时卖早了,有时卖迟了,如何才能卖到恰到好处,不要把时间浪费在这种没有答案的问题上。很多人追求卖的高点。一位世界级交易大师却说:“我就是通过卖早了赚钱的”。个人比较认同的几种止盈方法。
1、次日了结法,次日见好就收。
2、一线了解法,不出阴线,不出货,见到阴线就止盈。
3、不创新高止盈法,最高价和收盘价都创不出新高就止盈。
4、跌破均线止盈法,叁考某条均线破了就止盈总体原则,严进宽出,买点严苛,卖点要宽松。
5、关于止损:止损的重要性我就不重复了。这里简单介绍有效的单根k线止损法,进场k线的第一点不可以破,破了就要止损。犹豫是因为没有明确的止损标准,下单之前就要告诉自己,这一单我可能承担的损失有多大。把心理建设前置,而不是套牢之后四处打听要不要止损,好仓位拿不住,坏仓位更要拿不住,这样才算基本对的。
好了今天的话题先到这里!!!
- 相关资讯
- 猜你喜欢
-

10万本金翻10倍,他靠这6大情绪控制法则!

从爆仓到稳定盈利:一个币圈交易员的终极生存法则

想入币圈?必知的入圈常识!

加密货币入门:币圈小白如何把握10月下跌机会?

从5万到600万的币圈实战:6条量价关系核心心法+庄家操盘逻辑全解析(2025最新版)

2000U以下必看:3条铁律让800U本金4个月翻22倍,零爆仓实战策略(2025最新版)

从亏损85万到单日赚3万U:3个月构建交易系统实现7倍收益的币圈实战心法(2025最新版)

2025年10月美联储降息在即:比特币牛市重启信号已现,散户布局策略全解析

新手必学:币圈50个核心知识点,助你稳健投资!

2025年10月币圈暴跌生存指南:比特币单日爆仓191亿,3条铁律教你守住本金等牛市











